荣誉成绩 当前位置:首页>>员工工作>>荣誉成绩
公司在中国国际老员工创新大赛(2025)校赛中取得良好成绩
发布时间:2025-06-24 浏览次数:0次
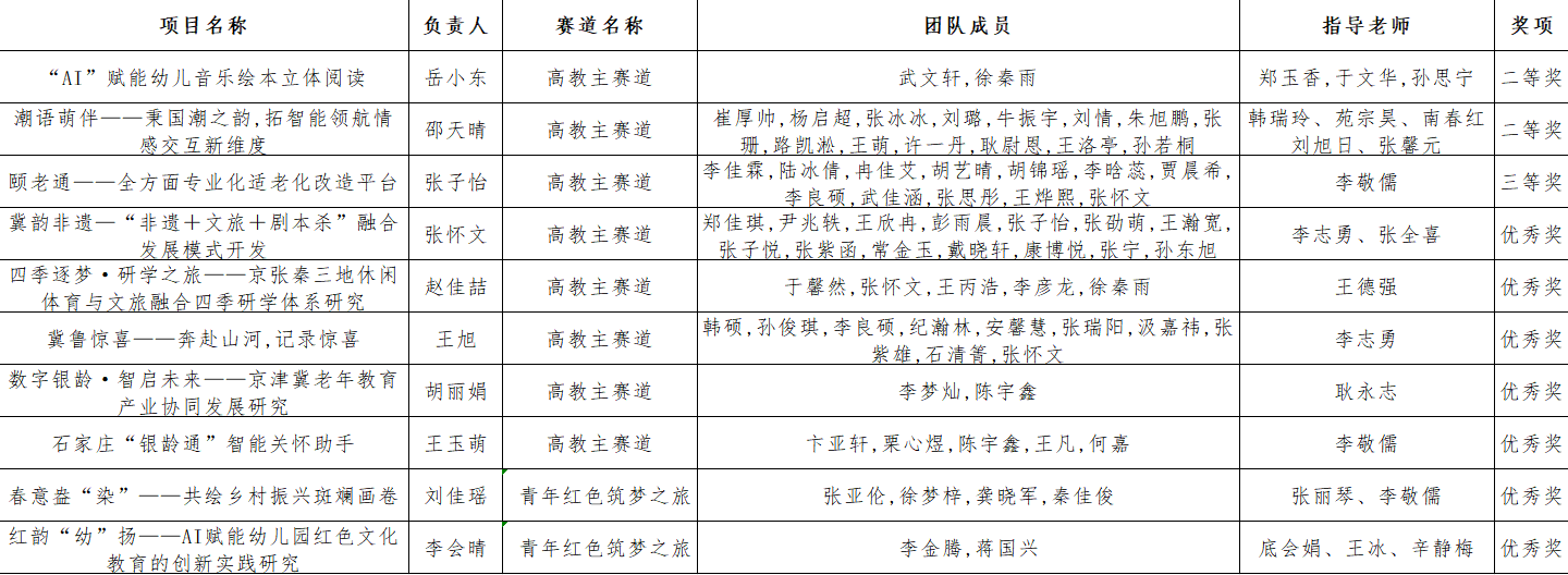
近日,中国国际老员工创新大赛(2025)球天下体育校赛决赛成功举办。公司学子在高教主赛道与“青年红色筑梦之旅”赛道中表现优秀,斩获2项二等奖、1项三等奖及7项优秀奖。
本次大赛全校共有2897个项目报名参赛、累计参赛员工13280人次,参赛项目和人数创历年新高。经过初赛、复赛的选拔,共有59个项目进入校赛决赛。决赛中,各项目团队围绕项目关键要素进行了路演展示。经过激烈角逐,公司岳小东团队项目 “‘AI’赋能幼儿音乐绘本立体阅读”、邵天晴团队项目 “潮语萌伴—秉国潮之韵,拓智能领航情感交互新维度”双双荣获二等奖;张子怡团队项目“颐老通—全方面专业化适老化改造平台”荣获三等奖。张怀文、赵佳喆、王旭、胡丽娟、王玉萌、刘佳瑶、李会晴7个团队的项目荣获校赛优秀奖。这些优秀项目呈现出“科技赋能+人文关怀”的鲜明特色,涵盖非遗传承、老年教育、乡村振兴等多元领域,紧扣社会需求,深度践行公司“立足社会需求、培育责任担当”的教育理念,体现了家政学子“知行合一”的实践精神。
未来,公司将以大赛为契机,持续深化产教融合,培育更多兼具社会价值与创新活力的优质项目,为员工搭建“从创意到落地”的全链条实践平台,助力创新人才培养再上新台阶。


