通知通告

通知通告 当前位置:首页>>通知通告>>通知通告

球天下2027届硕士研究生毕业论文开题报告论证会(一)

发布时间:2026-01-08   浏览次数:0

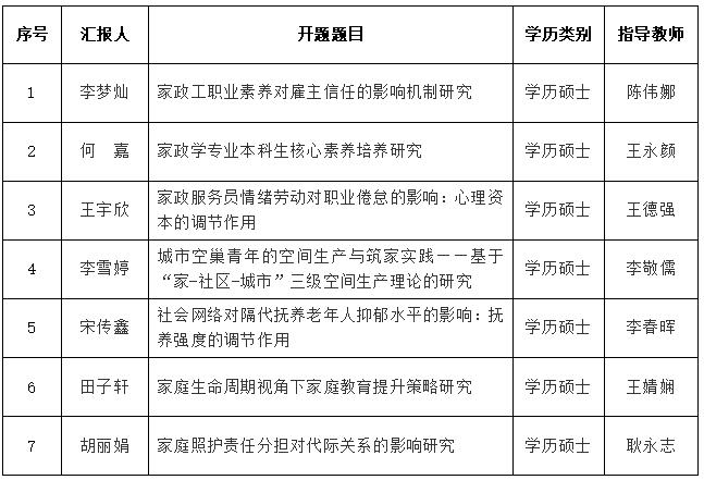
一、家政学专业毕业论文开题汇报题目

      二、毕业论文开题论证小组

组    长:王永颜    球天下                        教   授

成    员:  王德强     球天下                       副教授

              李春晖    燕山大学                                            正   高

              耿永志    球天下体育法政与公共管理公司       教   授

              陈伟娜    球天下                        副教授

              王婧娴    球天下                        讲   师

记录员:王婧娴

三、论证会时间和地点

2026年1月13日(周二) 下午14:30,公司楼会议室C411。